Home
About Us
Resources
Certification Process
FQAs
News
Certified Products
Apply Halal Certification
Activities
HIC Pricing
HIC Logo Usage
HIC Execution standards and document list
HIC Certification process
HIC Organizational Structure
HIC Mutual Recognition Agreement
HIC Certificate Template
Services of HIC
HIC Complaints and Handling Methods
HIC Confidentiality
Introduction to HIC Institution
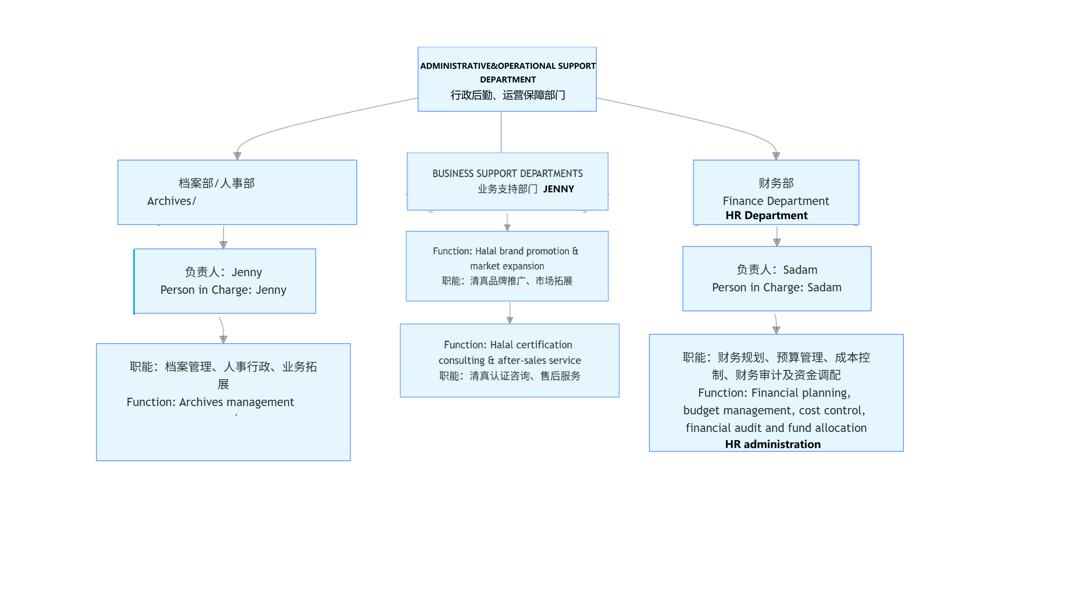
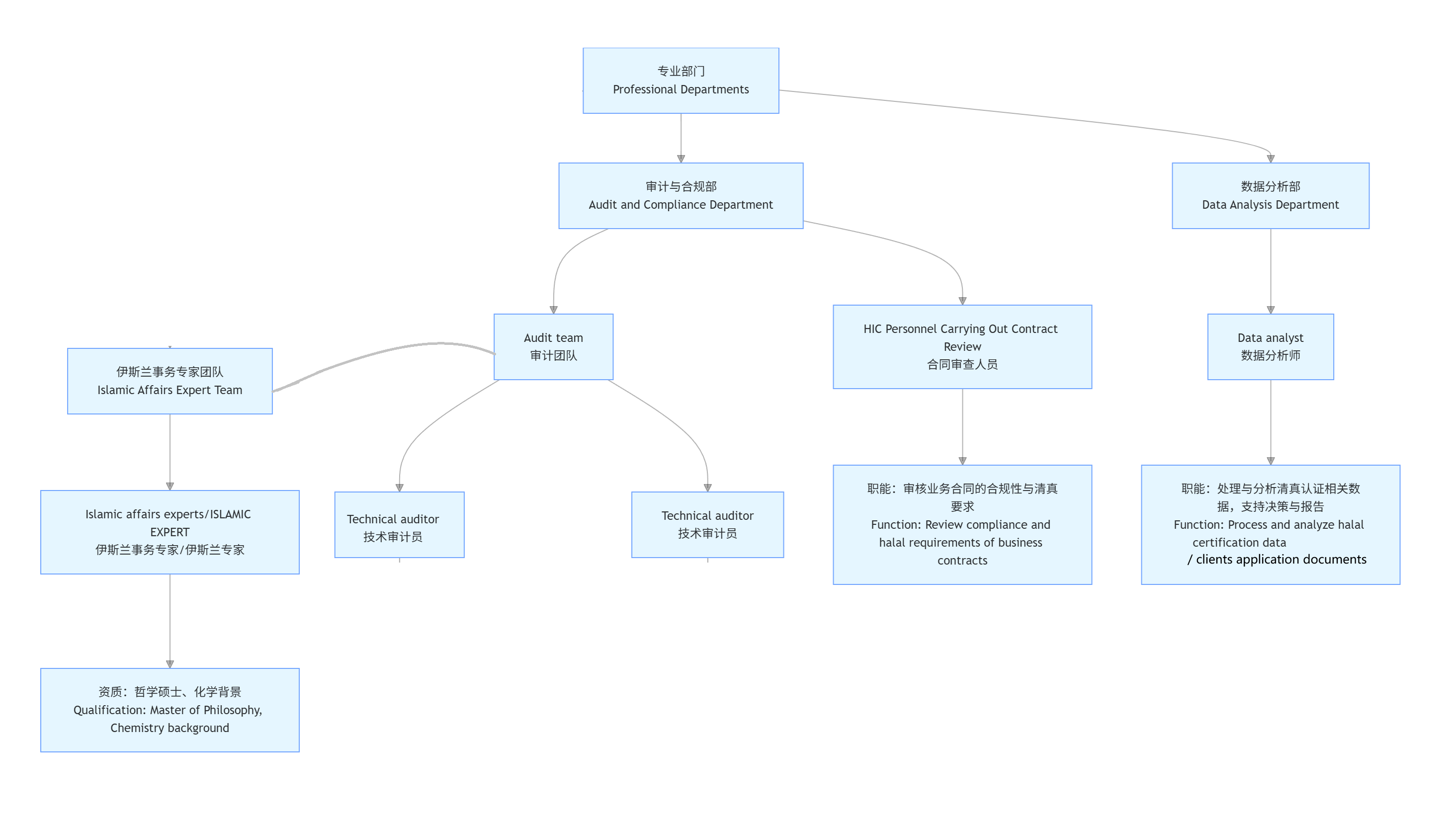
部门职能
HIC Organizational Structure
By: editor
2026-04-09